网站首页
关于我们
产品中心
应用案例
公司资质
联系我们
钢桥面特种铺装材料
钢桥面特种铺装材料
彩色铺装新材料
道路预养护新材料
环保涂装新材料
高铁病害治理新材料
喷涂聚脲新材料
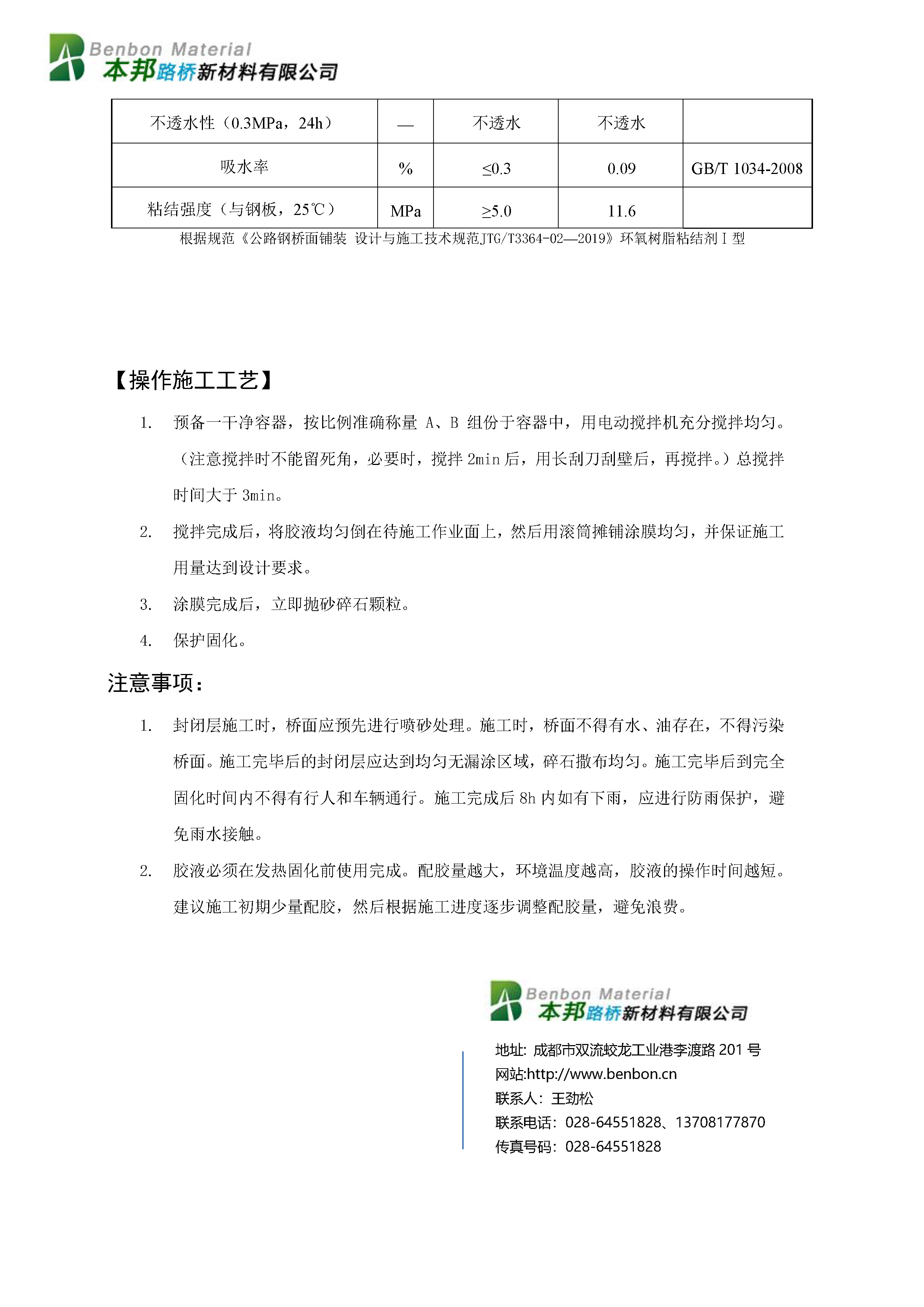
冷拌环氧沥青防水粘接材料EBCL
发布日期:2023-07-13 16:33 浏览次数:
上一篇:
热拌环氧沥青胶结料
下一篇:
冷拌环氧沥青胶结料RA
上一篇:
热拌环氧沥青胶结料
下一篇:
冷拌环氧沥青胶结料RA
首页
电话
微信公众号
联系我们
X
截屏,微信公众号识别二维码
微信公众号:
成都本邦路桥新材料有限公司
(点击微信公众号复制)
打开微信
公众号已复制,请打开微信查看详情!